российский
государственный
гуманитарный университет


Разработка программы позиционирования РГГУ

Проектный научный коллектив «Разработка программы позиционирования РГГУ»

Цель проекта:

Разработка программы позиционирования РГГУ как ведущего гуманитарного вуза Российской федерации

Современное состояние исследований по теме проекта.

  • Проведено исследование профиля ВУЗа в цифровой среде (см. https://rsuh.digital/infofield)
  • Проведено исследование предпочтений абитуриентов при выборе вуза
  • Разработаны практические рекомендации по продвижению вузов в сети интернет на период приемной кампании
  • Разработан продающий сайт gorggu.ru
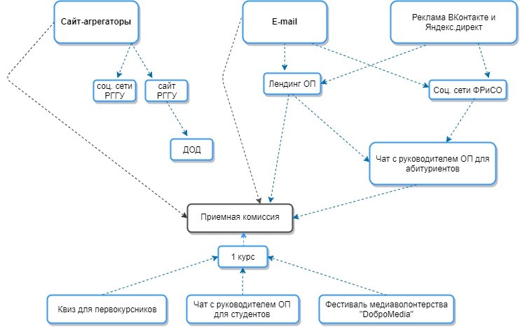
  • Составлена карта коммуникаций по продвижению образовательной программы 42.03.05 «Медиакоммуникации». Карта коммуникаций представляет собой классический набор инструментов доступный руководителю образовательной программы на каждой стадии классической воронки продаж:
    • Осознание потребности;
    • Поиск и сравнение;
    • Покупка;
    • Формирование лояльности.

Карта коммуникаций для продвижения образовательной программы 42.03.05 «Медиакоммуникации»

Теоретические результаты.

Уточнение ключевых характеристик (уникальные эксперты, научные школы, легенды, исторические факты, успешные выпускники, музеи, символы и т.д.), которые должны лечь в основу концепции позиционирования РГГУ как ведущего гуманитарного вуза страны.

Прикладные результаты.

  • Подготовка коммуникационных материалов (статьи, видео, посты в социальных сетях, выступления) в соответствии с ключевыми пунктами позиционирования
  • Разработка контента «формата Hero» обладающего вирусным потенциалом. Основная задача которого – вызвать эмоцию и желание поделиться.
  • Формы и механизмы внедрения результатов проекта в социальную практику.
  • Формирование в сознании целевой аудитории (абитуриенты, родители) образа РГГУ в соответствии с выработанной концепцией позиционирования.